蹭“脑机接口”栽了!英集芯、亚辉龙各领400万罚单,还有这些公司蹭热点被罚

登录新浪财经APP 搜索【信披】查看更多考评等级

蹭“脑机接口	”栽了!英集芯、亚辉龙各领400万罚单	,还有这些公司蹭热点被罚

  炒股就看金麒麟分析师研报,权威,专业 ,及时 ,全面,助您挖掘潜力主题机会!

  脑机接口概念持续火热,相关概念股一度受到市场热捧。然而就在同一日 ,两家公司却因涉及脑机接口领域的“蹭热点”式信息披露违规,双双收到监管罚单 。

蹭“脑机接口”栽了!英集芯	、亚辉龙各领400万罚单,还有这些公司蹭热点被罚

  英集芯(维权)在互动平台以“自问自答 ”方式高调宣称涉足脑机接口芯片领域 ,亚辉龙(维权)则在战略合作公告中模糊产品开发阶段、夸大订单情况。经中国证监会深圳监管局(简称“深圳证监局 ”)调查,二者均构成误导性陈述违法行为,两家公司各面临400万罚单 ,多名高管同时领责。

  今年以来,多家公司相继因信息披露涉嫌误导性陈述违法被立案调查或重罚,监管对“蹭热点”“炒概念”等行为的打击力度持续加码 。

  英集芯在互动平台“自问自答 ” ,亚辉龙帮合作伙伴“吹牛”

  3月17日晚间,英集芯发布公告称,公司因误导性陈述违法收到百万级罚单 。

  深圳证监局下发的《行政处罚事先告知书》显示 ,1月5日 ,英集芯人为策划以“自问自答”方式,在上海证券交易所e互动平台发布“公司在脑电信号采集等核心芯片方面的产品进展与后续规划 ”的提问,并于次日盘后回复称“公司通过早期投资布局 ,已涉足脑机接口芯片领域。公司推出的IPA1299是一款8通道、低噪声24位ADC芯片,专用于人体生物电信号的高精度测量,可适用于脑电信号采集等脑机接口相关场景。IPA1299芯片已量产出货 ,性能参数可媲美海外头部芯片产品” 。

  而深圳证监局指出,公司脑机接口产品的技术路径为非侵入式,与国外侵入式主导技术路径存在显著差异。且“IPA1299芯片”为英集芯与参股公司共同推出 ,目前处于市场培育期,尚未形成规模化销售及收入,与回复中所称的“公司推出的IPA1299 ”“已量产出货”描述不符。

  2月13日 ,英集芯涉嫌信息披露违法违规,被中国证监会立案调查 。深圳证监局经调查认为,英集芯在互动平台披露的相关信息不准确 、不完整 ,致使或者可能致使投资者作出错误判断。相关信息披露后 ,引起市场关注,公司股价明显偏离市场行情,并出现异常波动 ,构成误导性陈述违法行为。

  对此,深圳证监局拟对英集芯给予警告并处以400万元罚款;拟对英集芯董事 、首席执行官陈鑫,董事长、总经理黄洪伟 ,董事会秘书吴任超给予警告,并分别处以210万元、110万元和80万元罚款 。

  无独有偶,同一日 ,亚辉龙也因误导性陈述违法行为被罚。

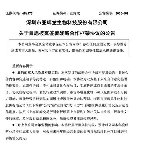
  深圳证监局指出,1月6日,亚辉龙与深圳脑机星链科技有限公司(简称“脑机星链”)签订《战略合作框架协议》 ,当日,公司发布披露信息未能准确 、完整地反映脑机星链实际技术路线及产品情况,未完整披露脑电采集分析仪、脑机接口助眠仪、脑机接口睡眠监测仪产品所处的实际开发阶段。

  且公司在次日针对上海证券交易所问询函的回复中 ,亚辉龙也未完整披露脑电采集分析仪 、脑机接口助眠仪、脑机接口睡眠监测仪产品所处的实际开发阶段 。同时 ,《问询回复公告》所涉非严肃医疗产品目前未有实际订单,仅有框架性合作协议,而亚辉龙在回复中称脑机星链“在非严肃医疗产品方向具备市场销售能力 ,目前已有订单 ”,未准确反映脑机星链非严肃医疗产品实际情况。

  深圳证监局认为,亚辉龙构成误导性陈述违法行为。最终 ,深圳证监局对亚辉龙责令改正,给予警告,并处以400万元罚款;对公司董事长胡鹍辉给予警告 ,并处以200万元罚款;对董事会秘书王鸣阳给予警告,并处以150万元罚款 。

  相关信息披露后,两家公司股价均出现波动 。1月7日开盘 ,亚辉龙股价一度冲高逾9%,随后迅速跳水;同日,英集芯同样开盘拉升 ,涨幅超过9% ,但此后快速回落,至收盘涨幅收窄至4.5%。

  误导性陈述成监管重点,信息披露合规管理聚焦实质违规行为

  信息披露的准确性 ,正成为监管层重点盯防区域。监管对“蹭热点”“炒概念”等行为的打击力度持续加码,今年以来,多家上市公司因涉嫌误导性陈述被立案调查或遭重罚 。

  其中 ,因公司重大合同公告涉嫌误导性陈述等,1月18日,容百科技(维权)被立案调查。 此后 ,公司及相关责任人合计被处以近千万元罚款。

  2月27日,双良节能(维权)因蹭“商业航天 ”热点,涉嫌信息披露误导性陈述等违法违规行为 ,被中国证监会立案调查 。2月12日,双良集团和双良节能公众号发文称,其先后获得3个海外订单 ,共计12台高效换热器设备 ,将用于SpaceX星舰发射基地扩建配套的燃料生产系统。双良集团当时声称,该系列订单不仅体现了国际市场对双良节能技术实力与交付体系的高度认可,也为中国高端制造进一步融入全球商业航天产业链注入强劲动力。消息一出 ,双良节能股价火速涨停 。但此后上交所认为,双良节能相关信息发布不准确、不完整,风险提示不充分 ,违反了相关规定。

  3月2日晚间,向日葵(维权)发布公告,公司及相关当事人当日收到中国证监会浙江监管局出具的《行政处罚事先告知书》 ,因2025年9月披露的重大资产重组预案中,对标的盈利模式存在误导性陈述,公司及时任核心高管合计拟被处罚510万元。

  根据《中华人民共和国证券法》 ,信息披露义务人报送的报告或者披露的信息有虚假记载 、误导性陈述或者重大遗漏的,责令改正,给予警告 ,并处以一百万元以上一千万元以下的罚款;对直接负责的主管人员和其他直接责任人员给予警告 ,并处以五十万元以上五百万元以下的罚款 。

  康达律师事务所高级合伙人王萌表示,此前已有因“蹭热点 ”式违规被处以重罚的案例。他指出,这类误导性陈述与常见的信披违规有所不同:常见的信息披露问题多表现为虚假记载、重大遗漏、延迟披露等 ,其中虽不乏故意行为,但也有相当一部分源于工作疏忽;而误导性陈述则基本属于披露主体的故意行为,往往带有操纵股价的目的 ,对市场危害较大,因此处罚也更为严厉。

  这一监管风向的变化并非无迹可循 。2026年全国两会期间,中国证监会主席吴清强调 ,依法严查严处蹭热点 、炒概念、搞操纵等侵害投资者利益的行为 。

  王萌认为,这一趋势反映出监管机构对信息披露合规的关注点不再仅停留在程序合规层面,而是更加聚焦于整治那些对证券市场产生实质不良影响的违规行为。

  新京报贝壳财经记者 丁爽

  编辑 岳彩周

  校对 吴兴发

本文来自作者[失言]投稿,不代表点新号立场,如若转载,请注明出处:https://dxalshfzz.com/cshi/202603-1346.html

(7)

文章推荐

  • 王曼昱赢过伊藤美诚吗 王曼昱力克伊藤美诚

    王曼昱赢过伊藤美诚吗陈梦、王曼昱、孙颖莎能多次击败伊藤美诚,并非“轻松”,而是基于伊藤美诚技战术稀缺性被破解、国乒团队支持以及三人扎实的基本功和战术执行力等多方面因素的综合结果。2024年WTT新加坡大满贯女子单打比赛中,王曼昱以4-1战胜王艺迪夺冠,1/4决赛以4-2淘汰日本选手伊藤美诚,半

    2026年02月25日
    47302
  • 美国与墨西哥将于3月16日当周启动对美墨加协定贸易协议的审议程序

      美国贸易代表办公室周四表示,美国与墨西哥谈判代表将于3月16日当周起举行双边磋商,这是对《美国—墨西哥—加拿大协定》开展联合审议的一部分。  根据美国贸易代表办公室的一份声明,美国贸易代表贾米森・格里尔与墨西哥经济部长马塞洛・埃布拉德已指示谈判代表就相关措施启动范围界定磋商,以确保该贸易协定的

    2026年03月06日
    38307
  • 和辉光电通过港交所上市聆讯

    每经AI快讯,3月8日,港交所文件显示,上海和辉光电股份有限公司更新聆讯后资料集,意味着该公司港交所IPO通过聆讯。

    2026年03月08日
    40323
  • 西普尼获调入沪港通及深港通证券名单

      西普尼(02583)发布公告,根据上海证券交易所发布的《关于沪港通下港股通标的调整的通知》及深圳证券交易所发布的《关于深港通下的港股通标的证券名单调整的公告》,本公司H股获调入沪港通及深港通(统称“港股通”)标的证券名单,自2026年3月9日起生效。  董事会认为,本公司H股获调入港股通标的

    2026年03月09日
    44309
  • 郎酒股份成被执行人

    新浪财经“酒价内参”重磅上线知名白酒真实市场价尽在掌握  据爱企查,3月0日,四川郎酒股份有限公司新增一条被执行人信息,执行标的71492元,执行法院为古蔺县人民法院。  公开信息显示,四川郎酒股份有限公司成立于2007年8月,法定代表人为汪俊林,注册资本5.5亿人民币,经营范围包括批发兼零

    2026年03月12日
    33319
  • 发展对象个人自传(入党发展对象个人自传)

    本文目录一览:1、党员发展对象自传的格式?2、发展对象的个人自传怎么写3、自传要怎么写?党员发展对象自传的格式?1、入党自传的格式如下:标题居中写“入党自传书”。个人成长经历正文先写个人成长经历。一般从小学或七周岁写起,要写明何时、何地在什么学校读书或从事什么活动,担任过

    2026年03月14日
    42300
  • 用户痛点的心理过程(用户痛点的心理过程有)

    本文目录一览:1、什么是痛点,爽点,痒点?2、如何找用户痛点?3、如何发现用户的痛点,其实痛点就是抱怨什么是痛点,爽点,痒点?用户需求的痛点、痒点、爽点是营销的核心,痛点解决恐惧,痒点满足情绪价值,爽点提供即时快感,三者共同构成产品营销的关键要素。痛点:用户恐惧的根源,产品存在的

    2026年03月16日
    34314
  • 伊朗发射卫星成功(伊朗航天发射场)

    本文目录一览:1、卫星国外名称2、谁为伊朗导弹开了“天眼”?3、伊朗称在与西方关系紧张的情况下成功发射一颗成像卫星进入轨道_百度...4、伊朗导弹为何越打越准5、航天自主不惧败,持续努力终成功6、伊朗空军这次行动是否成功?卫星国外名称1、国外对卫星的称呼因语境和

    2026年03月16日
    43320
  • 自驾游装备清单最新(自驾游必备的10大装备)

    本文目录一览:1、自驾游装备价格清单2、自驾游带什么东西清单3、自驾游装备清单都有什么自驾游装备价格清单1、以下是部分自驾游装备的价格清单:基础休息装备:汽车充气床旅游床垫价格约为408,适合短途或预算有限的自驾场景;理想L6/L7车载记忆棉床垫(双人免充气款)价格约5305,提

    2026年03月18日
    25321
  • 穆迪首席经济学家警告:油价持续高企美国经济衰退将难以避免

      穆迪首席经济学家马克·赞迪认为,美国陷入经济衰退的威胁正在加剧,这主要是由于两大关键经济因素的交汇所致。  自伊朗冲突爆发以来,油价大幅上涨。赞迪表示,美国劳动力市场疲软是一个利空因素,而最新的能源市场波动可能会加剧这一情况。  “经济衰退再次构成严重威胁,”他本周在X平台上写道。“即使在最

    2026年03月19日
    21308
  • 知识共享能量共(知识共享是什么)

    本文目录一览:1、交友要投分2、正向选择日精进695天3、天道4、提高办事效率的五个诀窍,你才会有实力交友要投分“交友投分切磨箴规”这句话的深意,是指朋友之间要志趣相投、相互切磋、彼此规劝,共同追求进步,这是一种非常深刻和理想的交友之道。它出自南北朝时期周兴嗣所编的《千字文

    2026年03月20日
    23304
  • 金融政策的工具有哪些(金融政策的作用)

    本文目录一览:1、当前政策性银行主要金融工具2、政策性开发性金融工具有哪些3、政策性金融工具包括哪些内容4、新型政策性融资工具有哪些种类5、政策开发性金融工具有哪些当前政策性银行主要金融工具当前政策性银行主要金融工具包括政策性开发性金融工具和新型政策性金融工具,以及科

    2026年03月21日
    8306

发表回复

本站作者才能评论

评论列表(3条)

  • 失言的头像
    失言 2026年03月22日

    我是点新号的签约作者“失言”

  • 失言
    失言 2026年03月22日

    本文概览:登录新浪财经APP 搜索【信披】查看更多考评等级   炒股就看金麒麟分析师研报,权威,专业,及时,全面,助您挖掘潜力主题机会!   脑机接口概念持续火热,相关概念股一度受到市场...

  • 失言
    用户032212 2026年03月22日

    文章不错《蹭“脑机接口”栽了!英集芯、亚辉龙各领400万罚单,还有这些公司蹭热点被罚》内容很有帮助