武汉城市一卡通支付被罚89万元:未按照规定存放备付金、未按照规定开展客户尽职调查

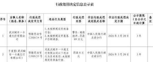
  3月27日金融一线消息,中国人民银行湖北省分行行政处罚决定信息公示表显示 ,武汉城市一卡通支付有限公司因未按照规定存放备付金 、未按照规定开展客户尽职调查,被警告、通报批评,并处罚款89万元;于某罡(武汉城市一卡通支付有限公司)因对武汉城市一卡通支付有限公司以下违法行为负有责任:未按照规定存放备付金 ,被处罚款8万元 。

武汉城市一卡通支付被罚89万元:未按照规定存放备付金、未按照规定开展客户尽职调查

武汉城市一卡通支付被罚89万元:未按照规定存放备付金	、未按照规定开展客户尽职调查

本文来自作者[失言]投稿,不代表点新号立场,如若转载,请注明出处:https://dxalshfzz.com/cshi/202603-1854.html

(2)

文章推荐

  • 法式鹅肝为什么那么大 法式鹅肝为什么那么大

    法式鹅肝为什么那么大法式鹅肝之所以那么大,主要原因有以下几点:人工填食:法国鹅肝的制作过程中,饲养员会采用人工填食的方法,将鹅肝尽量催大。这种方法通过逐天增加鹅的食量,并在12个星期后开始每天强制喂食约12公斤的玉米和谷物等混合物,使鹅的胃完全撑满。由于鹅还未消化完上一顿的食物就又被喂食下一顿,连续

    2026年02月24日
    49307
  • 原生态牧业发盈喜 预期2025年纯利约5.2亿至5.7亿元

      原生态牧业(01431)发布公告,预期本集团截至2025年12月31日止年度(本年度)将取得纯利介乎约人民币5.2亿元至人民币5.7亿元,而截至2024年12月31日止年度(过往年度)的纯利约为人民币2.97亿元。  董事会经考虑以下主要因素后达致上述意见:由于销量增加及奶牛饲料成本下降,毛

    2026年03月08日
    40312
  • 中际旭创:公司目前没有涉及激光器业务

      证券日报网讯3月8日,中际旭创在互动平台回答投资者提问时表示,公司目前没有涉及激光器业务。(文章来源:证券日报)

    2026年03月09日
    48302
  • 贸易谈判重大进展(贸易谈判最新进展2020)

    本文目录一览:1、特朗普对贸易谈判信心满满,结果在日本卡住了2、...会谈取得重大突破,双方罕见地发出一致声音:谈判取得“重大进展...3、重磅利好来袭!中美谈判峰回路转,全球股市集体沸腾了特朗普对贸易谈判信心满满,结果在日本卡住了特朗普表态暗示中断:特朗普称将向日本“发送一封信

    2026年03月09日
    44308
  • 农业机械补贴资金可以向什么发放?(农业机械补贴申请书怎么写)

    本文目录一览:1、农机补贴什么发放2、农业政策国家补贴有哪些3、农机补贴发放时间是什么时候?4、【惊天内幕】每年万亿农业补贴最终流向哪里?农机补贴什么发放年农机补贴通常在公示后的三十天内会发放到账。以下是关于2025年农机补贴到账时间的详细解到账时间概述农机补贴的到账时间

    2026年03月11日
    50303
  • 一汽大众探歌上市(一汽大众探歌上市了吗)

    本文目录一览:1、大众探歌2026款属于b级车吗2、一汽大众探歌怎么样值得买吗?3、大众探歌2019款新车什么时候上市?4、2020款大众T-ROC探歌会在什么时候上市?大众探歌2026款属于b级车吗大众探歌2026款不属于B级车,其定位为紧凑型SUV(A级车范畴)。总体而

    2026年03月16日
    31322
  • 董肤仕产品评测(董肤录医用面膜功效)

    本文目录一览:1、董肤仕清颜嫩肤膜配方是什么董肤仕清颜嫩肤膜配方是什么目前公开信息中,暂未找到明确标注为“董肤仕清颜嫩肤膜”的产品配方。根据名称推测,这类面膜的配方通常包含补水、舒缓或提亮成分。比如玻尿酸用于保湿,烟酰胺帮助均匀肤色,积雪草提取物或神经酰胺可能有修护作用。若名称存在拼写误差

    2026年03月19日
    34320
  • 机构:泰国近期旅游业势头或将减弱

    RHBBank的BarnabasGan在一份报告中表示,在风险上升的情况下,泰国近期的旅游业势头似乎正在减弱。从1月1日到3月11日,游客到访量同比下降4.4%。这一下降主要是由于包括春节在内的季节性因素。Gan表示,外部冲击进一步拖累了游客到访量的下降,其中包括中东地缘政治紧张局势的升温。早期

    2026年03月20日
    33314
  • 美光科技受关注,花旗上调目标股价

      美光科技在花旗因财报超预期而提高其目标股价后,仍是市场关注焦点,尽管该公司股价在周五尾盘大跌5.7%。  花旗将美光的目标股价从430美元上调至510美元,并维持“买入”评级。此举是基于内存成本和利润率均高于预期。人工智能相关的DRAM和高带宽内存需求提振了美光的业绩表现。  尽管季度业绩良

    2026年03月21日
    22311
  • 内存条变“黑色金条”背后

      炒股就看金麒麟分析师研报,权威,专业,及时,全面,助您挖掘潜力主题机会!  (来源:上游新闻)  近日,内存条涨价的消息引发热议。有业内表示,从去年的四季度到现在,一款内存产品的涨幅达三到四倍以上。去年市场价可能是三四千元的产品,现在甚至有万元以上价格出现。  面对价格和涨幅,有业者将内存

    2026年03月22日
    21316
  • 旧金山联储行长戴利:美联储需在政策上保持灵活性 以便应对风险

      旧金山联邦储备银行行长玛丽·戴利在X上发文表示,美联储需保持灵活性,以便能够应对迅速演变的风险。  戴利补充称,在不确定性背景下,并不存在一条最可能的路径。  戴利表示,美国经济至少面临两种可能情景:  如果中东冲突迅速缓解,油价和能源价格回落,对美国经济的影响将是短暂且有限的。  如果

    2026年03月24日
    17307
  • 民主党国会竞选委员会发起地理定向数字广告活动,就油价问题攻击共和党

      美国民主党国会竞选委员会(DCCC)周二发起一项数字广告活动,针对总统唐纳德·特朗普和共和党人,就伊朗战争期间油价上涨的问题进行抨击。  这条时长六秒的广告首先与CNBC分享,画面显示汽油泵上的价格不断攀升,最终画面写着“华盛顿的共和党人干的!”。这些广告将在Meta旗下的Facebook和I

    2026年03月24日
    9321

发表回复

本站作者才能评论

评论列表(3条)

  • 失言的头像
    失言 2026年03月27日

    我是点新号的签约作者“失言”

  • 失言
    失言 2026年03月27日

    本文概览:  3月27日金融一线消息,中国人民银行湖北省分行行政处罚决定信息公示表显示,武汉城市一卡通支付有限公司因未按照规定存放备付金、未按照规定开展客户尽职调查,被警告、通报批评,并...

  • 失言
    用户032711 2026年03月27日

    文章不错《武汉城市一卡通支付被罚89万元:未按照规定存放备付金、未按照规定开展客户尽职调查》内容很有帮助