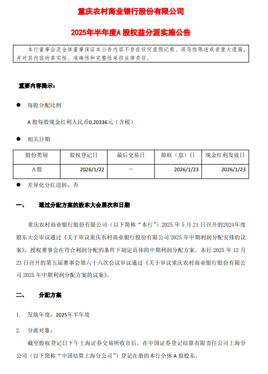
1月14日金融一线消息,渝农商行公告称,2025年半年度A股权益分派以总股本113.57亿股(A股88.44亿股)为基数,每股派现金红利0.20336元(含税),共派23.10亿元(含税),其中A股派17.98亿元(含税)。股权登记日为2026年1月22日,除权(息)日和现金红利发放日为1月23日。重庆渝富资本运营等6对象现金红利自行发放,其余委托中国结算上海分公司发放。不同股东类型扣税有别。



本文来自作者[dxalshfzz]投稿,不代表希扎逊号立场,如若转载,请注明出处:https://dxalshfzz.com/life/202601-1813.html
评论列表(3条)
我是希扎逊号的签约作者“dxalshfzz”
本文概览: 1月14日金融一线消息,渝农商行公告称,2025年半年度A股权益分派以总股本113.57亿股(A股88.44亿股)为基数,每股派现金红利0.20336元(含税),共派23....
文章不错《渝农商行:2025年半年度A股拟派发现金红利17.98亿元》内容很有帮助