本文目录一览:
- 1、心理自测:90项症状清单SCL-90,测测你的心理健康程度(免费)
- 2 、初中心理健康测试
- 3、...问题以及临床症状的严重程度可以使用的心理测量表是什么
- 4、焦虑症自测表-免费量表,准备笔和纸自测
心理自测:90项症状清单SCL-90,测测你的心理健康程度(免费)
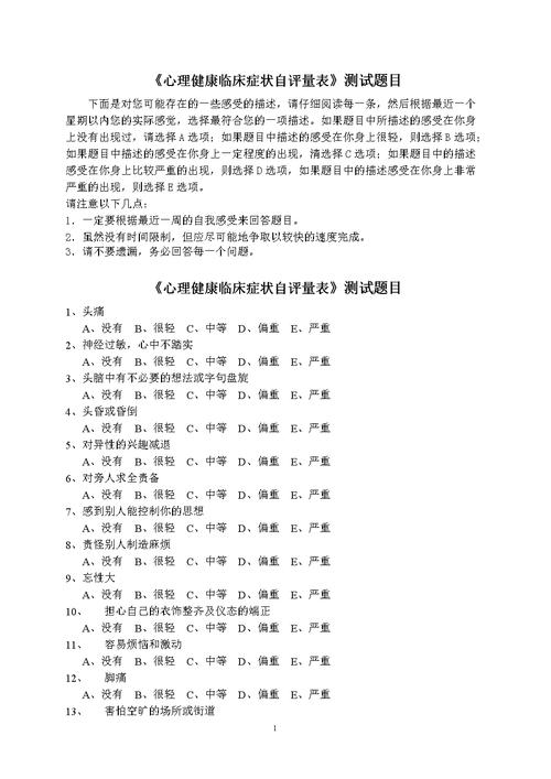
项症状清单(SCL-90),又名症状自评量表(Self-reporting Inventory) ,是由L.R.Derogatis于1975年编制的精神医学专业量表之一,用于对“心理与行为问题”进行评估。该量表属于自评量表,通过受测者的自我报告来评估其心理健康程度。

基本概念SCL-90症状自评量表 ,又名90项症状清单,由德若伽提斯(L.R.Derogatis)于1975年编制 。该量表包含90个项目,覆盖感觉 、情感、思维、意识 、行为、生活习惯、人际关系 、饮食睡眠等多个维度 ,通过10个因子反映心理症状情况。其前身为Hopkins症状清单(HSCL),最早版本编于1954年,作者相同。
可以在橙星云的网站上进行免费的SCL-90心理健康自评测试 。以下是关于此测试的详细说明:测试来源与平台 SCL-90(Symptom Checklist 90)是一种广泛使用的心理健康评估工具 ,旨在帮助个体评估自己的心理压力、焦虑、抑郁等症状。在橙星云的网站上,你可以找到这种自评测试的免费版本。

早期检测并干预有效率可高达70%以上,突显了及时自我检测的重要性 ,有助于及早采取适应措施和处理方式来缓解压力,共同战胜心理问题 。如果怀疑自己抑郁,不要忽视这些症状,及时进行SCL-90测试是一个科学有效的方法。通过测试结果 ,结合专业医生的建议,可以更好地应对可能存在的心理问题,走向健康的生活。
SCL90(90项症状清单)是一种广泛使用的心理健康自评量表 ,旨在帮助个体评估自己近期的情绪状态和心理健康水平 。该测试适用于青少年和成人,通过90个题目全面覆盖可能的心理症状,包括焦虑 、抑郁、强迫、人际关系敏感等多个方面。
初中心理健康测试
1、初中生心理健康测试是一种专门设计用来评估和理解初中生心理健康状况的工具。以下是对初中生心理健康测试的详细解释:测试内容 初中生心理健康测试通常涵盖多个方面 ,包括但不限于:情绪状态:评估初中生是否存在焦虑 、抑郁、易怒等情绪问题 。行为表现:观察初中生是否有攻击性、退缩 、冲动等行为特征。
2、校园通过心理普查筛查学生心理健康状况,其中,中学生心理健康诊断测验(MHT)作为标准化测验 ,适用于我国中小学,由华东师范大学心理学科教授周步成等修订,基于日本“不安倾向诊断测验 ”编制而成。该测验包括8个内容量表 ,按焦虑情绪指向和行为反应测定,评估对象包括中学生和部分小学高年级学生。
3、中国中学生心理健康量表是采用五级计分法,即无为.1分,轻度为2分 ,中度为3分,偏重为4分,严重为5分 。判断心理健康的分数标准 为了简便判断心理健康的程度 ,我们根据大量测试中学生的结果,以2分为判断心理健康是否存在问题的标准 分数线 。心理健康总分如果低于2分,表示心理健康总体上是良好的。
4 、中学生心理健康在线测试通常可以通过以下步骤进行:选择专业的测试平台 中学生心理健康在线测试应由专业的心理健康服务机构或学校提供 。这些平台通常会提供多种心理健康测试工具 ,包括焦虑自评量表、抑郁自评量表、学习动机问卷等,以确保测试的全面性和准确性。
...问题以及临床症状的严重程度可以使用的心理测量表是什么
为评估心理问题及临床症状严重程度,可使用的心理测验量表主要包括MMPI 、SCL-90及专项量表(如PHQ-GAD-SDS)等 ,具体特点及适用场景如下: MMPI(明尼苏达多项人格测验)作为国际公认的经典心理评估工具,MMPI通过566道题目(含16道重复题)全面评估个体人格特质及心理症状。
为了评估心理问题及临床症状的严重程度,可使用的心理测验量表主要包括MMPI、SCL-90和SDS 。以下是具体介绍:MMPI(明尼苏达多项人格测验):是目前应用最广泛、最具权威性的人格测验工具之一。它包含多个分量表 ,每个分量表针对不同的心理特质或症状维度进行设计,能够全面评估个体的心理健康状况。
为了评估心理问题以及临床症状的严重程度,可以使用以下心理测量表:症状自评量表(SCL - 90):包含90个项目,有躯体化 、强迫症状等10个因子 ,能全面反映16岁以上受测者的心理健康状态 。抑郁自评量表(SDS):共20个题目,采用四级评分。
为了评估心理问题及临床症状的严重程度,可以使用的心理测量表主要包括MMPI、SCL - 90和SDS。以下是具体介绍:MMPI(明尼苏达多项人格测验):这是应用极为广泛且极具权威性的人格测验工具之一 。它包含多个分量表 ,这些分量表从不同维度对个体的心理特征进行剖析。
为了评估心理问题及临床症状严重程度,常用的心理测量量表包括MMPI、SCL-90、PHQ-GAD-SDS和SAS等。具体介绍如下:MMPI(明尼苏达多项人格测验):作为国际公认的经典心理评估工具,MMPI通过566道题目(含16道重复题)全面评估个体的人格特质及心理症状。
焦虑症自测表-免费量表,准备笔和纸自测
按照中国常模结果 ,SAS标准分的分界值为50分 。低于50分:没有焦虑。50—59分:轻度焦虑。60—69分:中度焦虑 。70分以上:重度焦虑。重要声明:以上测试仅作为参考,不作为诊断焦虑的标准。若测试分值过高,建议前往当地三甲医院进行进一步检测 。请保持积极乐观的心态 ,面对生活中的压力和挑战。心理健康对身体健康至关重要,相信未来一定充满希望和机遇。
焦虑症自测表是一个免费的工具,旨在帮助你评估自身的焦虑程度 。请准备笔和纸 ,开始测试。焦虑自评量表(SAS)是由华裔教授Zung在1971年编制的,专为评估焦虑症状而设计。量表包括20个条目,每个条目都有4级评分,需要与常模或对照组比较进行分析 。
详细步骤 选择适合的平台:可以在线上找到专业的心理健康网站或医疗机构提供的焦虑症自测表 ,也可以下载纸质版进行自我测评。回答问题:自测表中会包含一系列关于焦虑症状的问题,如是否经常感到紧张 、担心、易怒等。参与者需要根据自己的实际情况,选择符合的选项。
焦虑症离我们并不遥远 ,新冠疫情后全球病例增加26%,我国焦虑障碍患者达5700万人,每40秒就有一人死于自杀 ,自杀未遂者中近四成为焦虑症患者 。
焦虑症自测表的方法主要包括以下步骤:选择适合的平台:可以在线上找到专业的心理健康网站或医疗机构提供的焦虑症自测表。也可以下载纸质版进行自我测评。回答问题:自测表中包含一系列关于焦虑症状的问题,如是否经常感到紧张、担心 、易怒等 。根据自己的实际情况,选择符合的选项。
焦虑症的7种形式:列举广泛性焦虑、社交焦虑、特定恐惧症等亚型及其特征。诊断与误区类 如何准确判断自己是不是焦虑症:提供症状自评标准及专业诊断流程建议 。治疗焦虑症的9大误区:纠正“焦虑症是性格软弱”“药物会成瘾”等常见认知偏差。关于焦虑症自测表:介绍自测工具的使用方法及局限性。
本文来自作者[奶喵]投稿,不代表点新号立场,如若转载,请注明出处:https://dxalshfzz.com/wiki/202603-1967.html
评论列表(3条)
我是点新号的签约作者“奶喵”
本文概览:本文目录一览: 1、心理自测:90项症状清单SCL-90,测测你的心理健康程度(免费) 2、...
文章不错《心理健康自测量表20题(心理健康自测量表scl90)》内容很有帮助