本文目录一览:
债务重组、征信修复
1 、债务重组与征信修复是两个独立且需谨慎对待的金融行为 ,前者通过调整债务结构缓解还款压力,后者需通过合法途径修复信用记录,二者均需避免非法中介的套路。债务重组定义与核心目的:债务重组是债务人与债权人(如银行、贷款机构)协商 ,通过调整还款期限、利率 、本金偿还方式等条款,重新安排债务结构的行为 。

2、征信相关隐性风险 查询记录未消退:即使网贷结清且征信更新,过往的“硬查询”记录(如贷款审批、信用卡申请)可能保留3个月至1年。若短期内查询次数过多(如半年内超6次),银行会认为资金需求迫切 ,违约风险上升。
3 、明确征信养护周期(通常3-6个月)、总费用(垫资费+服务费)、重组后贷款参数(笔数 、利率、年限) 。风险点:若征信修复不足(如查询次数未达标),可能导致银行拒贷。垫资结清债务 垫资方出资结清网贷、信用卡,并注销账户以降低负债率。

4 、在广州完成债务重组且征信养好后 ,可优先选择国有银行、地方性银行的线下产品,同时结合商业银行线上产品作为补充,具体需根据个人资质(如公积金基数、收入稳定性、负债情况等)及银行政策动态调整。
遇到网贷,征信出现了问题该怎么办?
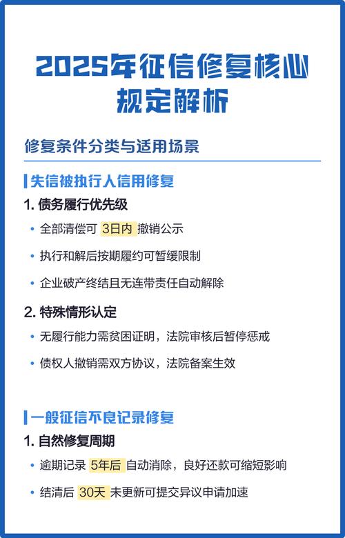
1 、遇到网贷导致征信出现问题 ,可采取以下措施逐步解决:优先还清欠款,避免问题恶化立即结清所有网贷欠款:征信问题的核心是逾期或未还款记录,还清欠款是修复征信的基础 。若存在“呆账 ”(长期未处理的逾期欠款) ,需第一时间联系贷款机构结清并要求更新征信状态,否则可能需等待5年才能自动消除记录。
2、因网贷点多导致征信花了贷不了钱,可采取以下措施来改善和解决:立即停止申请新的网贷:频繁申请网贷会让金融机构认为你资金紧张、偿债能力存疑 ,停止申请能避免征信进一步受损,为后续改善征信状况创造良好基础。优化现有债务:全面梳理债务,列出所有网贷信息,包括平台 、金额、还款日和利率 ,做到心里有数 。
3、控制借贷行为,减少查询次数频繁申请网贷会导致征信报告中出现大量“硬查询”记录(即贷款机构查询征信的记录),这会降低信用评分。应立即停止随意申请网贷 ,尤其是短期内多次申请的行为。建议未来3-6个月内避免新增贷款查询,让征信报告中的查询记录逐渐“冷却” 。
4 、如果网贷申请过多,导致征信花 ,最有效的办法就是还清所有网贷。还清网贷可以消除征信报告中的负面记录,是修复征信的关键步骤。 保持良好的还款记录 在还清网贷后,要按时足额偿还其他贷款 ,避免出现逾期或欠款的情况 。良好的还款记录能够逐步提升征信评分。
5、征信与网贷大数据问题导致无法下款时,需通过停止频繁申请、结清债务 、优化个人信息等方式修复信用记录,并选择适配的贷款产品逐步恢复资质。 具体措施如下:征信修复措施结清所有债务:立即还清名下信用卡、贷款的逾期欠款及未结清款项 ,降低负债率 。
马上消费征信逾期修复流程
主动沟通协商:立即联系马上消费金融官方客服,礼貌且条理清晰地说明逾期情况。若因特殊困难导致逾期,可尝试协商“异议标注 ”或“情况说明”附加在征信记录中。通话全程录音,记录客服工号及沟通要点 ,协商结果务必要求书面确认。正式发起征信异议申请:通过征信中心官网在线提交或前往人民银行分支机构现场填表进行申诉 。
核心操作:联系马上消费金融,了解具体的征信记录情况,并询问是否有提供特殊还款计划或协商还款的可能性。影响:通过沟通 ,有时可以获得金融机构的理解和支持,从而减轻因逾期还款带来的负面影响。等待记录自然消除:核心操作:根据《征信业管理条例》规定,个人不良信息保存期限为不良行为终止之日起5年 。
首先 ,要尽快还清逾期欠款,这是修复信用的基础。一旦有能力还款,应立即将欠款结清 ,避免逾期状态持续恶化。其次,保持良好的还款习惯,后续按时足额偿还马上消费金融及其他信贷产品的款项 ,让金融机构看到你积极改善信用的态度 。
主动与平台协商还款计划发现逾期后,应第一时间联系马上消费金融平台,如实说明逾期原因及当前财务状况,提出可行的还款方案。协商时需明确还款金额、期限及方式 ,尽量争取减免部分罚息或延长还款周期。协商成功后,务必严格按新计划执行,避免二次逾期导致信用进一步受损 。
及时还款 一旦发现逾期 ,应立即进行还款操作。这是最基础也是最重要的一步,还款后,虽然逾期记录还会保留 ,但会显示已经还清了,这是向金融机构表明积极态度的关键一步。建立良好的信用记录 在还款后,务必保持按时还款的习惯 ,以建立良好的征信记录 。
流程为登录央行征信中心官网()查询报告,提交异议申请,7 - 30个工作日会有反馈结果。辅助修复策略与金融机构协商:还款压力大时 ,可申请延期还款 、分期还款或减免费用,防止逾期情况恶化。
本文来自作者[奶喵]投稿,不代表点新号立场,如若转载,请注明出处:https://dxalshfzz.com/zlan/202604-2325.html
评论列表(3条)
我是点新号的签约作者“奶喵”
本文概览:本文目录一览: 1、债务重组、征信修复 2、遇到网贷,征信出现了问题该怎么办?...
文章不错《征信修复流程及协商步骤(征信修复大概需要多少钱)》内容很有帮助